동적계획법(DP, Dynamic Programming) 이란?
동적 계획법(動的計劃法, dynamic programming)이란 복잡한 문제를 간단한 여러 개의 문제로 나누어 푸는 방법을 말한다.
각 하위 문제의 해결을 계산한 뒤, 그 해결책을 저장하여 후에 같은 하위 문제가 나왔을 경우 그것을 간단하게 해결할 수 있다. 저장 공간이 계속 필요한 대신 시간복잡도는 O(n)을 가진다.
(출처 : 위키백과)
접근
- f(a, b) = f(a-1, b) + f(a, b-1) (a, b >= 1 )
- f(0,0) = 1, 임의의 자연수 n에 대해 f(n,0) = f(0, n) = 1
위와 같이 정의된 함수에서 주어진 임의의 a,b에 대해 f(a, b)의 값을 효율적으로 구하고자 할 때 동적 계획법을 적용시킬 수 있다.
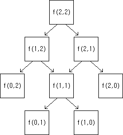
예를 들어 f(2,2)을 계산한다고 해보자. 이 경우 아래 그림과 같은 참조를 거치게 된다.

순서대로 계산횟수를 구해보면 f(2,2)를 구하기 위해 총 5번의 연산을 거쳐야한다. 이때 중복되는 부분 문제에 대한 답을 미리 계산해놓고 연산한다고 가정했을 때 계산횟수를 구해보면 f(2,2)를 구하기 위해 4번의 연산을 거쳐야한다. 이 경우 간단한 예라 중복되는 부분 문제가 f(1,1) 하나뿐이기 때문에 큰 속도의 이득을 볼 수 없지만 a, b의 값이 커질수록 속도 면에서 엄청난 이득을 볼 수 있다. 몇 가지 a, b 값에 대해 f(a, b)를 구하기 위한 연산 횟수를 나타낸 아래 표를 참고해보자.
|
(a,b)
|
그냥 계산 시 연산 횟수
|
동적 계획법 이용시 연산 횟수
|
|
(2,2)
|
5
|
4
|
|
(4,4)
|
69
|
16
|
|
(6,8)
|
3002
|
48
|
|
(10,10)
|
184755
|
100
|
예제
https://school.programmers.co.kr/learn/courses/30/lessons/12913
프로그래머스
코드 중심의 개발자 채용. 스택 기반의 포지션 매칭. 프로그래머스의 개발자 맞춤형 프로필을 등록하고, 나와 기술 궁합이 잘 맞는 기업들을 매칭 받으세요.
programmers.co.kr
- 처음 문제를 풀 때는 단순히 완전탐색에 조건을 건 걸면 되겠구나 라고 생각을 해서 DFS로 풀었더니 테스트 케이스는 통과가 됐었다. 하지만 시간초과가 터져버리고 말았다. 다른 풀이가 생각이 안 나서 질문하기를 보면서 팁을 찾았었다.
- 질문하기에서 코드를 봐도 이해가 안가서 프로그래머스에서 제공하는 알고리즘 해설 강의(https://www.youtube.com/watch?v=Mrm1YzgvTQw)를 찾아서 듣고 나서야 이해가 갔다.
- 다음은 테스트 케이스에 대한 풀이 예제이다.
| 1 | 2 | 3 | 5 |
| 5 | 6 | 7 | 8 |
| 4 | 3 | 2 | 1 |
| 1(0 + 1) | 2(0 + 2) | 3(0 + 3) | 5(0 + 5) |
| 10(5 + 5) | 11(6 + 5) | 12(7 + 5) | 11(8 + 3) |
| 16(4 + 12) | 15(3 + 12) | 13(2 + 11) | 13(1 + 12) |
문제의 제약 사항인 동일한 열의 다음 행으로 진행할 수 없다는 조건을 고려했을 때, 어떤 경로를 진행하던 최댓값은 똑같습니다. 이 문제의 요지는 다음과 같다. 어떤 경로를 진행하던 이전 행의 최댓값에는 영향을 주지 않는다는 것이다. 그렇기 때문에 최댓값을 저장하면서 다음 행으로 진행하면 위와 같이 표가 완성되고 '16'이라는 값이 도출된다.
소스코드
public class EatGround {
// https://school.programmers.co.kr/learn/courses/30/lessons/12913
// 땅따먹기
public int solution(int[][] land) {
int answer = 0;
for (int i = 1; i < land.length; i++) {
land[i][0] += Math.max(land[i - 1][1], Math.max(land[i - 1][2], land[i - 1][3]));
land[i][1] += Math.max(land[i - 1][0], Math.max(land[i - 1][2], land[i - 1][3]));
land[i][2] += Math.max(land[i - 1][0], Math.max(land[i - 1][1], land[i - 1][3]));
land[i][3] += Math.max(land[i - 1][0], Math.max(land[i - 1][1], land[i - 1][2]));
}
return max(land[land.length - 1]);
}
private int max(int[] ints) {
int sum = 0;
for (int num : ints) {
sum = Math.max(sum, num);
}
return sum;
}
}
번외
- 맞는 코드인지는 모르겠지만 처음에 DFS로 풀었던 코드이다.
- 행이 너무 길지 않은 케이스라면 동작할 것 같다.
public class Solution {
// https://school.programmers.co.kr/learn/courses/30/lessons/12913
// 땅따먹기
int answer;
int[][] land;
public int solution(int[][] land) {
this.answer = 0;
this.land = land;
dfs(1, 0, land[0][0]);
dfs(1, 1, land[0][1]);
dfs(1, 2, land[0][2]);
dfs(1, 3, land[0][3]);
return answer;
}
public void dfs(int depth, int index, int total) {
if (depth == land.length) {
answer = Math.max(total, answer);
return;
}
for (int i = 0; i < 4; i++) {
if (i != index) {
dfs(depth + 1, i, total + land[depth][i]);
}
}
}
}
'알고리즘' 카테고리의 다른 글
| 깊이 우선 탐색(DFS) (0) | 2022.12.20 |
|---|